

自治區、直轄市及新疆生產建設兵團工業和信息化主管部門、商務主管部門,各直屬海關:
根據《中華人民共和國監控化學品管理條例》《<中華人民共和國監控化學品管理條例>實施細則》有關規定,為提升監控化學品進出口管理效能,現決定自2024年2月1日起優化部分低濃度三乙醇胺混合物進出口的監管措施。
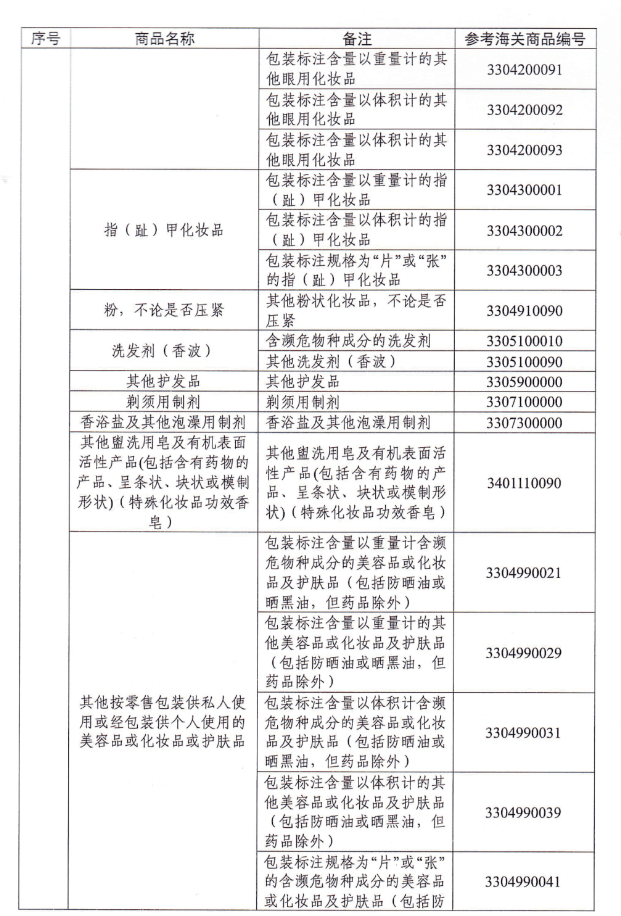
現將有關事項通知如下:三乙醇胺含量較低的非醫用消毒劑、合成洗滌粉、化妝品、墨水等消費類商品(詳見附件),防擴散風險可控,不屬于《兩用物項和技術進出口許可證管理目錄》中三乙醇胺(海關商品編號2922150000)和三乙醇胺混合物(海關商品編號3824999950)項下的控物項,無需辦理監控化學品進出口審批手續,無需辦理兩用物項和技術進出口許可。
執行過程中發現的問題,請及時報國家履行《禁止化學武器公約》工作辦公室,以便根據實際情況動態調整監管措施。



▌化妝品原料安全信息報送
以勒標準作為國內最專業的化學品法規咨詢機構之一,可以為企業提供專業的注冊合規方案以及建議,幫助企業最大程度節省注冊成本。
企業如果有任何關于化學品法規的問題,歡迎隨時咨詢我們:
◆化妝品原料安全信息報送;
◆化妝品備案注冊;
◆化妝品新原料備案注冊;
◆SDS&標簽制作。
※ 以勒申明:
本文內容來源:工業和信息化部。以勒標準尊重知識產權,如轉載內容涉及版權問題,煩請聯系我們及時處理。翻譯/整理不易,凡轉載或引用本網站內容,請注明來源:杭州以勒標準,感謝您的支持!更多法規資訊實時跟蹤,可搜索“以勒標準”官方微信公眾號,獲取第一手法規資訊,掌握最佳貿易時機!
0571-8519 0521
157875742
infor@jirehstandard.com