
2021年7月16日,全國碳市場正式上線運行,首批納入電力行業,覆蓋了我國40%以上的化石燃料燃燒產生的二氧化碳排放,成為全球規模最大的碳市場。
由于我國碳市場處于初期起步階段,將面臨不少問題和挑戰,需要通過更長時間的市場探索和更多的市場主體參與,不斷完善碳市場建設,后期逐步擴大范圍。
截至2022年12月31日,2022年內7個試點碳市場累計完成線上配額交易總量約3472.72萬噸,達成交易額約20.20億元?!侗本├砉ご髮W能源與環境政策研究中心系列研究報告》
全國碳市場及各試點碳市場均穩定運行,各方面的經驗越來越豐富,擴大全國碳市場覆蓋范圍的時機越來越成熟。
自今年6月16日生態環境部環境規劃院組織召開鋼鐵行業全國碳排放權交易市場專項研究第一次工作會議以來,在不到1個月時間內,生態環境部環境規劃院及相關協會密集召開了建材行業、鋼鐵行業、石化行業納入全國碳排放權交易市場專項研究的第一、二次會議。
會議聚焦討論各行業產品的配額分配與核算邊界匹配性、排放設備和裝置的規范性界定、排放量核算范圍、關鍵參數實測要求及缺省值合理性等問題,詳見下方各表:
▌建材行業納入全國碳排放權交易市場專項研究會梳理

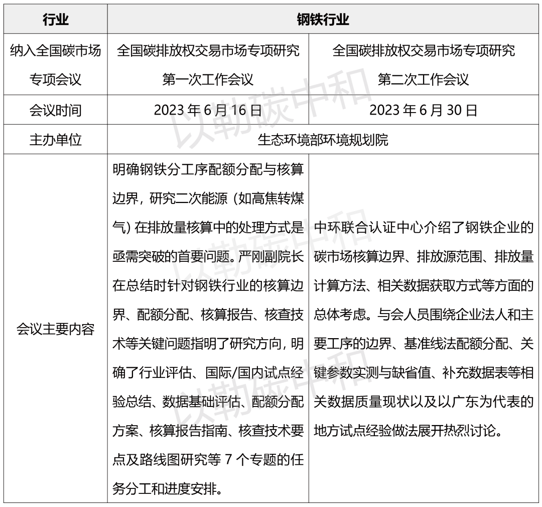
▌鋼鐵行業納入全國碳排放權交易市場專項研究會梳理

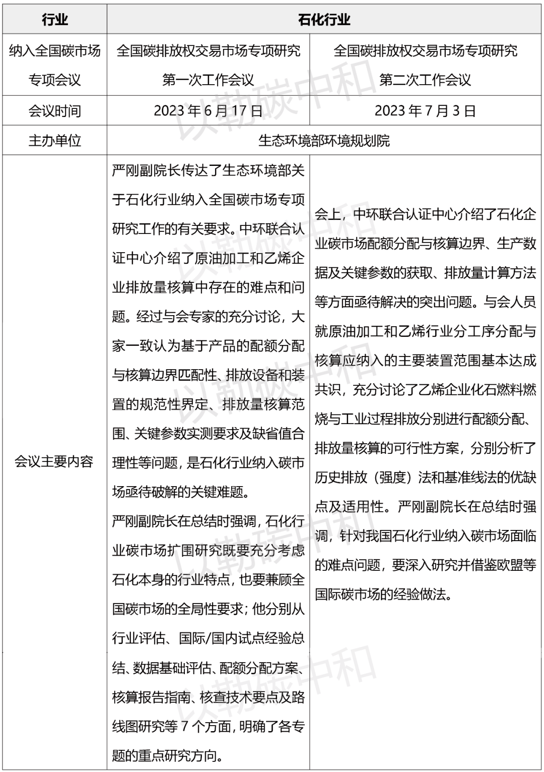
▌石化行業納入全國碳排放權交易市場專項研究會梳理

可見,建材行業、鋼鐵行業、石化行業納入全國碳排放權交易市場時機已經成熟,這幾個行業今年有可能納入全國碳排放權交易市場,屆時我國碳排放權交易市場將涵蓋全國70%以上的碳排放量。
※ 以勒申明:
本文內容由以勒標準翻譯/整理。以勒標準尊重知識產權,如轉載內容涉及版權問題,煩請聯系我們及時處理。翻譯/整理不易,凡轉載或引用本網站內容,請注明來源:杭州以勒標準,感謝您的支持!更多法規資訊實時跟蹤,可搜索“以勒標準”官方微信公眾號,獲取第一手法規資訊,掌握最佳貿易時機!
0571-8519 0521
157875742
infor@jirehstandard.com